На сайте Banggood.com нашёл наиболее дешёвую 100 Вт версию, по сравнению с Aliexpress, китайского трансивера RS-998 (Волк), разработки тамбовского радиолюбителя UA3REO Дмитрия. С пересылкой и растаможкой получилось 1043 евро (доставка 10 евро, растаможка 170 евро!). Сейчас дополнительно подешевел на 49 евро!
По информации радиолюбителей, которые самостоятельно собирали эту конструкцию, стоимость деталей для сборки трансивера составляет более 1000 USD по ценам комплектующих на сегодняшний день. Сопоставив эту информацию со стоимостью готового китайского варианта Волка, стоящего такую же сумму, решил не тратить время на поиск деталей, а сразу же взять собранный трансивер и, по возможности, довести его до ума.&
...
Читать дальше »
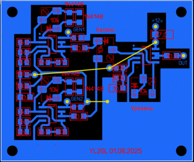
Для проверки IMD передатчиков можно изготовить несложный звуковой генератор, описанный в https://eax.me/two-tone-oscillator/
Односторонняя печатная плата с несколькими перемычками будет выглядеть так:
Для управления генераторами лучше сделать коммутацию включением-выключением их питания, а не как на схеме, по сигнальным цепям, что и предусмотрено в рисунке печатной платы - тумблеры припа
...
Читать дальше »
Проработав некоторое время с усилителем мощности KENWOOD TL-922, столкнулся с двумя проблемами - очень громкое срабатывание реле приём-передача, что сопровождалось микрофонным эффектом, передаваемым через шасси усилителя на лампы 3-500Z и в эфире выглядевшем как громкий "бум" при переходе усилителя на передачу. Вторая проблема - периодическое ухудшение контакта из-за окислов в антенном реле усилителя, что, кстати, могло быть причиной выхода из строя, в моём усилителе, дорогостоящего галетного переключателя "П-контура" усилителя и который пришлось заказывать из Штатов за сумму более 200 евро, так как из-за специфической конструкции переключателя, аналогичный подобрать невозможно!
Обе про
...
Читать дальше »
Когда-то, давным давно, ещё в 80 годах прошлого столетия, когда верхнее преобразование было в новинку у самодельщиков, собрал интересную конструкцию трансивера с вехним преобразованием и с 1ПЧ равной 32.100 мГц, гетеродином от радиостанции Р-107м. Может быть кому-нибудь будет интересно собрать подобную конструкцию и сейчас, со сплошным диапазоном работы, фактически от 10 кГц и до 32 мГц и высокой избирательностью по зеркальным каналам приёма! И если подобный ГПД найти возможно и в наше время (или изготовить синтезатор 32 - 64 мГц, но кто бы взялся?), то вот самостоятельное изготовление кварцевых фильтров на столь высокую частоту 1ПЧ отпугивало самодельщиков от такой конструкции.
Однако, решение было найдено в дал
...
Читать дальше »
Как только увидел фото и характеристики малыша X6100 и почитав отзывы о нём, несмотря на их неоднозначность - решил его приобрести. Процесс покупки на АлиЭкспресс, это отдельная история, позволившая сэкономить более 100 евро...
Получил трансивер достаточно быстро, почему-то через Голландию.
На этом сайте можно найти все свежие обновления программного обеспечения X6100.
Работой трансивера очень доволен, так как есть с чем сравнивать - на столе стоят IC-7600, FTDX-10. Переключаюсь на них и на малыша X6100 - здесь звучание приятней, качество DSP фильтров, прямоугольность и возможности по их регулировки превосходные! По каждому виду модуляции предварительно мож
...
Читать дальше »
Поскольку у меня была в наличии свободная плата STM32F746 Discovery, оставшаяся от предыдущих проектов, то озаботился поиском в интернете конструкций с её применением. Оказалось, что их не так уж и много, особенно с доступным для свободного использования софтом и применением в аппаратуре радиосвязи...
На сайте и форуме польских радиолюбителей http://sp-hm.pl/thread-2745.html нашёл SDR DSP трансивер под названием Husarek, где в качестве дисплейного модуля и АЦП-ЦАП 24 битного кодека используется именно STM32F746 Discovery! Первоначальный вариант этого трансивера был рассчитан на 4 диапазона, затем дополнен остальными, вплоть до 50 мГц.
Перевод форума сайта с польского впол
...
Читать дальше »
Заинтересовавшись темой о проблеме подключения SDR-1000 и его клонов, требующих порт LPT, который отсутствует в современных компьютерах, решил попробовать собрать USB-LPT адаптер конструкции RA3PKJ.
Продаваемые адаптеры в компьютерных магазинах, не работают с этими трансиверами и предназначены для работы только с принтерной техникой.
Вариант схемы адаптера:
Для упрощения сборки можно заказать на али готовый модуль на STM32F103C8T6, стоимостью всего 1.32 евро + пер
...
Читать дальше »
На форуме сайта cqham.ru появилась тема посвящённая модернизации широко известного телеграфного микротрансивера QCX разработки QRP Labs. Вот он, на фото:
Модернизированный микротрансивер, получивший название uSDX, помимо дополнительно расширенного частотного диапазона (до 50 мГц) имеет возможность работать и в SSB режиме. Вот он на фото (v.1.0.3):
После большой подготовительной работы, включающей в себя изготовление диапазонных ФНЧ, контроллера транзисторного усилителя мощности с LCD дисплеем, покупки самих транзисторов RD100HHF1 и мощного импульсного блока питания 25А 13.8 В, выбора схемы усилителя и покупки заводского изготовления печатной платы к нему, изготовления одноплатного SDR трансивера SDR-1000, с выходной мощностью до 2 Вт, поиска подходящего корпуса для усилителя, наконец, созрел до сборки самого усилителя мощности.
Схема будет использована от LA2NI (MUNIN), разработанная для таких трансиверов как Гермес и Пенелопа:
Однако, при внимательном рассмотрении схемы, видим её&n
...
Читать дальше »
На сайте cqham.ru есть интересная конструкция контроллера транзисторного усилителя мощности с LCD дисплеем на базе ARDUINO MEGA 2560 от авторов D0ITC и D0ISM, которую и решил повторить для проектируемого нового транзисторного усилителя на транзисторах RD100.
Что понравилось в этой конструкции - это автоматическое переключение диапазонов в усилителе, по ВЧ сигналу, без соединительных кабелей управления между трансивером и усилителем мощности + красивый информативный цветной LCD дисплей.
Схема:
<
...
Читать дальше »
|
На сайте Banggood.com нашёл наиболее дешёвую 100 Вт версию, по сравнению с Aliexpress, китайского трансивера RS-998 (Волк), разработки тамбовского радиолюбителя UA3REO Дмитрия. С пересылкой и растаможкой получилось 1043 евро (доставка 10 евро, растаможка 170 евро!). Сейчас дополнительно подешевел на 49 евро!
По информации радиолюбителей, которые самостоятельно собирали эту конструкцию, стоимость деталей для сборки трансивера составляет более 1000 USD по ценам комплектующих на сегодняшний день. Сопоставив эту информацию со стоимостью готового китайского варианта Волка, стоящего такую же сумму, решил не тратить время на поиск деталей, а сразу же взять собранный трансивер и, по возможности, довести его до ума.& ... Читать дальше » |
|
Для проверки IMD передатчиков можно изготовить несложный звуковой генератор, описанный в https://eax.me/two-tone-oscillator/
Односторонняя печатная плата с несколькими перемычками будет выглядеть так:
Для управления генераторами лучше сделать коммутацию включением-выключением их питания, а не как на схеме, по сигнальным цепям, что и предусмотрено в рисунке печатной платы - тумблеры припа ... Читать дальше » |
|
Проработав некоторое время с усилителем мощности KENWOOD TL-922, столкнулся с двумя проблемами - очень громкое срабатывание реле приём-передача, что сопровождалось микрофонным эффектом, передаваемым через шасси усилителя на лампы 3-500Z и в эфире выглядевшем как громкий "бум" при переходе усилителя на передачу. Вторая проблема - периодическое ухудшение контакта из-за окислов в антенном реле усилителя, что, кстати, могло быть причиной выхода из строя, в моём усилителе, дорогостоящего галетного переключателя "П-контура" усилителя и который пришлось заказывать из Штатов за сумму более 200 евро, так как из-за специфической конструкции переключателя, аналогичный подобрать невозможно!
Обе про ... Читать дальше » |
|
Когда-то, давным давно, ещё в 80 годах прошлого столетия, когда верхнее преобразование было в новинку у самодельщиков, собрал интересную конструкцию трансивера с вехним преобразованием и с 1ПЧ равной 32.100 мГц, гетеродином от радиостанции Р-107м. Может быть кому-нибудь будет интересно собрать подобную конструкцию и сейчас, со сплошным диапазоном работы, фактически от 10 кГц и до 32 мГц и высокой избирательностью по зеркальным каналам приёма! И если подобный ГПД найти возможно и в наше время (или изготовить синтезатор 32 - 64 мГц, но кто бы взялся?), то вот самостоятельное изготовление кварцевых фильтров на столь высокую частоту 1ПЧ отпугивало самодельщиков от такой конструкции. Однако, решение было найдено в дал ... Читать дальше » |
|
Как только увидел фото и характеристики малыша X6100 и почитав отзывы о нём, несмотря на их неоднозначность - решил его приобрести. Процесс покупки на АлиЭкспресс, это отдельная история, позволившая сэкономить более 100 евро... Получил трансивер достаточно быстро, почему-то через Голландию. На этом сайте можно найти все свежие обновления программного обеспечения X6100. Работой трансивера очень доволен, так как есть с чем сравнивать - на столе стоят IC-7600, FTDX-10. Переключаюсь на них и на малыша X6100 - здесь звучание приятней, качество DSP фильтров, прямоугольность и возможности по их регулировки превосходные! По каждому виду модуляции предварительно мож ... Читать дальше » |
|
Поскольку у меня была в наличии свободная плата STM32F746 Discovery, оставшаяся от предыдущих проектов, то озаботился поиском в интернете конструкций с её применением. Оказалось, что их не так уж и много, особенно с доступным для свободного использования софтом и применением в аппаратуре радиосвязи... На сайте и форуме польских радиолюбителей http://sp-hm.pl/thread-2745.html нашёл SDR DSP трансивер под названием Husarek, где в качестве дисплейного модуля и АЦП-ЦАП 24 битного кодека используется именно STM32F746 Discovery! Первоначальный вариант этого трансивера был рассчитан на 4 диапазона, затем дополнен остальными, вплоть до 50 мГц. Перевод форума сайта с польского впол ... Читать дальше » |
|
Заинтересовавшись темой о проблеме подключения SDR-1000 и его клонов, требующих порт LPT, который отсутствует в современных компьютерах, решил попробовать собрать USB-LPT адаптер конструкции RA3PKJ. Продаваемые адаптеры в компьютерных магазинах, не работают с этими трансиверами и предназначены для работы только с принтерной техникой. Вариант схемы адаптера:
Для упрощения сборки можно заказать на али готовый модуль на STM32F103C8T6, стоимостью всего 1.32 евро + пер ... Читать дальше » |
|
На форуме сайта cqham.ru появилась тема посвящённая модернизации широко известного телеграфного микротрансивера QCX разработки QRP Labs. Вот он, на фото:
Модернизированный микротрансивер, получивший название uSDX, помимо дополнительно расширенного частотного диапазона (до 50 мГц) имеет возможность работать и в SSB режиме. Вот он на фото (v.1.0.3): |
|
После большой подготовительной работы, включающей в себя изготовление диапазонных ФНЧ, контроллера транзисторного усилителя мощности с LCD дисплеем, покупки самих транзисторов RD100HHF1 и мощного импульсного блока питания 25А 13.8 В, выбора схемы усилителя и покупки заводского изготовления печатной платы к нему, изготовления одноплатного SDR трансивера SDR-1000, с выходной мощностью до 2 Вт, поиска подходящего корпуса для усилителя, наконец, созрел до сборки самого усилителя мощности. Схема будет использована от LA2NI (MUNIN), разработанная для таких трансиверов как Гермес и Пенелопа: Однако, при внимательном рассмотрении схемы, видим её&n ... Читать дальше » |
|
На сайте cqham.ru есть интересная конструкция контроллера транзисторного усилителя мощности с LCD дисплеем на базе ARDUINO MEGA 2560 от авторов D0ITC и D0ISM, которую и решил повторить для проектируемого нового транзисторного усилителя на транзисторах RD100. Что понравилось в этой конструкции - это автоматическое переключение диапазонов в усилителе, по ВЧ сигналу, без соединительных кабелей управления между трансивером и усилителем мощности + красивый информативный цветной LCD дисплей. Схема: < ... Читать дальше » |













